
The definition of a gig worker in India according to the Labour Code 2019 bill, is “a person who performs work or participates in a work arrangement and earns from such activities outside of traditional employer-employee relationship(1)”. It goes on to categorise work into crowd-driven work that is focused on a large number of individuals doing small-tasks (eg: Mechanical Turks); or on work-on-demand offerings such as those offered by platforms like Swiggy and Urban Company. The challenge here is that it focuses on the nature of the contract and employee-employer relationship instead of the skills they possess. This means that when we assess the gig economy — we may vastly miss out on individuals who hold multiple jobs, with varying nature of contracts and different skill-sets. This can be driven in favour of the gig worker with a unified platform built on the pre-verified skill identity of the gig worker. Some work may be seasonal, some could be based on demand at a firm; while some could even be project-oriented. The International Labor Organization recognises this.
Evolution of Skill Identities:
As hunters and gatherers, our skill representation was marked on our skin and later it was represented through badges and eventually, resumes came into existence.
But there are a few issues with the resumes/ digital resumes.
- India Inc. it seems, is sitting on a fake CV time bomb that’s set to explode - The Economic Times
- 58% of employers have caught a lie on a resume - Nation Search
- 86% have uncovered misrepresentations post-screening - Career Builder
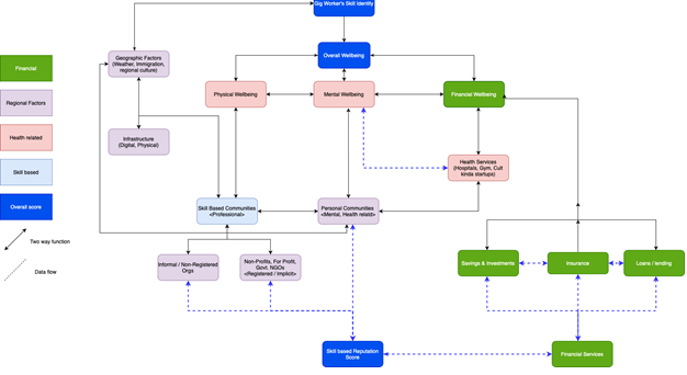
This leads to frictions in the labour market which in turn leads to unemployment in an economy. (MARKETS WITH SEARCH FRICTIONS). Apart from the impact on a Nation’s labour market, Digital resumes (Skill based Gig worker’s identity) don’t necessarily reflect the wellbeing of a gig worker. A better way to represent a gig worker digitally would be to consider the wellbeing of a gig worker.

Source: Modelling the wellbeing of a gig worker
Who owns this data is a multi-trillion $ question isn’t it? We believe, at the core of it all is “Data Ownership”. Our research at Bharat Inculsion is based on the hypothesis that if the gig worker has data ownership he/she/they can optimise for his/her/their well-being. But throughout our research, we’ve realised the need for cooperatives that can put the data to work as most gig workers may not know how to make the data work for them.
We strongly believe in the idea that a cooperative identity is a representation of the gig workers who make up the cooperative. From our research of interviewing 4,000 gig workers and building a few cooperatives/ collectives, we see three clear advantages of a cooperative identity from a gig worker’s perspective :
Improved Bargaining Power: Anxiety for the next job and no recourse against unlawful activities is unleashed on them. This anxiety stems from losing Bargaining Power. Unions worry that industry changes are dismantling their traditional bargaining responsibilities, and this is most evident in their fears over the right to organize and bargain for the new workforce, much of which is freelance, often multi-tasking, and working in precarious conditions.
“There is a serious challenge for us to ensure that governments recognize the right of the new workforce to be represented by a union and that the union can bargain for rates for them,” says Johannes Studinger of UNI-MEL. Co-ops have a significant role to play as the arbitrator between the employer and the employee. Cooperative identity significantly improves the bargaining power of the gig workers.

Source: Primary Research of 4000 gig workers across 8 cities in India for Bharat Inclusion

Source: Primary Research of 4000 gig workers across 8 cities in India for Bharat Inclusion
Skill & Well-being Transaction Validator: If the macro-level labour market frictions are to be fixed then the veracity of a gig worker’s skill and well-being movements need to be validated by Coops. This Coops’ role as Skill Validators is sacrosanct. The role of cooperatives is also to make sure the skill transaction and wellbeing transactions that are carried out within the cooperative are validated. Thus, after making the identity of a gig-worker, a rich data set for the cooperatives is available, they can put the data to work on behalf of the gig worker.
Data Manager: As mentioned earlier, the cooperatives’ main role is to put the data of the gig workers to work. The key aspects of the data cooperative are
- Individual members own and control their personal data [4]
- Fiduciary obligations to members: The data cooperative has a legal fiduciary obligation first and foremost to its members [5]. The organisation is member-owned and member-run, and it must be governed by rules (bylaws) agreed to by all the members.
- Direct benefit to members: The goal of the data cooperative is to benefit its members first and foremost. The goal is not to ‘monetise’ their data, but instead to perform on-going analytics to understand the needs of the members better and to share insights among the members. [6]
- Here’s an overview of the data cooperative ecosystem [7]

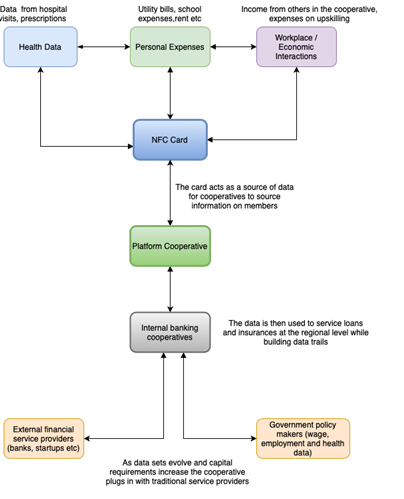
This skill and wellbeing transaction log validated by the cooperative identity of a gig worker will unlock the financial services like never before. Insurance, Credit and Micro savings, and lending within cooperative banking will help the gig worker optimise for his/her/their wellbeing. Here’s a representation of how the NFC card that holds the skill and well-being transactions of a gig worker can be architected in terms of data flow.

Source: https://medium.com/bharatinclusion/cooperatives-as-data-fiduciaries-83184a915721
We note that the nature of financial services that can be offered can scale up by working with platform cooperatives as on-boards. Especially in last-mile instances where traditional fintech entities cannot cater today. Initially, they will be serviced through a cooperative banking model where the platform cooperative that brings these workers together will offer the initial services of lending and insurances.
Well-being focussed Gig worker Identity with built-in Data Ownership Distributed across Cooperatives who act as a Data Manager of this richer Data leads to a Productive and Well Labour Force.
References:
- The Code on Social Security: 2019.- India
- International Labour Organization. (2012). International Standard Classification of Occupations: Structure, group definitions and correspondence tables
- Paulus, W., & Matthes, B. (2013). The German classification of occupations 2010: structure, coding and conversion table. FDZ-Methodenreport, 8, 2013.
- Y. A. de Montjoye, E. Shmueli, S. Wang, and A. Pentland, “openPDS: Protecting the Privacy of Metadata through SafeAnswers,” PLoS ONE 9(7), pp. 13–18, July 2014, https://doi.org/10.1371/journal.pone.0098790
- Roles of a data cooperative: J. M. Balkin, “Information Fiduciaries and the First Amendment,” UC Davis Law Review, vol. 49, no. 4, pp. 1183–1234, April 2016.
- Data Cooperatives by Alex Pentland and Thomas Hardjono Apr 2020 -
- Data Cooperatives by Alex Pentland and Thomas Hardjono Apr 2020 — https://wip.mitpress.mit.edu/pub/pnxgvubq/release/1



